New Office, Reflecting Accessibility, Sustainability, and Thoughtful Practice
New Office, Reflecting Accessibility, Sustainability, and Thoughtful Practice
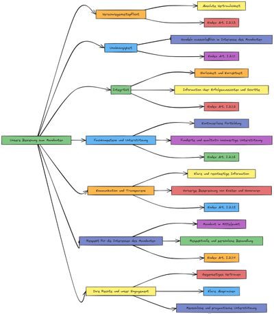
Die Berufsordnung der Rechtsanwälte, wie sie von der Flämischen Rechtsanwaltskammer (OVB) angenommen wurde, bildet das Fundament des Anwaltsberufs. Sie strukturiert das Verhältnis zwischen Anwalt und Mandant und verankert es in Vertrauen, Redlichkeit und Sorgfalt. Die in dieser Ordnung festgelegten Regeln sind nicht bloße Berufsvorschriften: Sie haben eine doppelte Bedeutung. Für den Mandanten bieten sie die Gewähr von Schutz und Verlässlichkeit in der individuellen Beziehung. Für den Rechtsstaat sind sie strukturelle Voraussetzungen, die sicherstellen, dass die Anwaltschaft als freie und glaubwürdige Säule der Justiz wirken kann.
Verschwiegenheitspflicht — Artikel I.2.1.3
Alles, was der Anwalt in Ausübung seines Berufs erfährt, unterliegt einer strikten Verschwiegenheitspflicht. Der Kassationshof betrachtet dieses Berufsgeheimnis als Norm der öffentlichen Ordnung, während der Europäische Gerichtshof für Menschenrechte es als wesentlichen Bestandteil des Rechts auf ein faires Verfahren bezeichnet hat. Ohne Vertraulichkeit könnte sich der Mandant nicht frei an seinen Rechtsbeistand wenden.
Wo die fides advocati im römischen Recht lediglich eine moralische Erwartung war, machte die Französische Revolution daraus eine rechtliche Garantie. Heute bleibt der Kern absolut: Mitteilungen im Rahmen der Verteidigung sind ausnahmslos geschützt. Zugleich bestehen Anzeigepflichten im Kontext der Geldwäsche- und Terrorismusbekämpfung. Der EGMR bestätigte in Michaud gegen Frankreich (2012), dass solche Pflichten mit Artikel 6 EMRK vereinbar sind, solange das Wesentliche des Berufsgeheimnisses unangetastet bleibt.
Für den Mandanten schafft die Verschwiegenheit einen Raum, in dem alles frei besprochen werden kann. Für den Rechtsstaat sichert sie, dass der Zugang zur Justiz tatsächlich funktioniert, da Verteidigung ohne Vertraulichkeit unmöglich wäre.
Unabhängigkeit — Artikel I.2.1.1
Der Anwalt übt seinen Beruf in voller Unabhängigkeit aus. Er darf sich weder durch äußeren Druck noch durch Eigeninteresse beeinflussen lassen. War dieses Prinzip im Mittelalter oft durch Patronagesysteme gefährdet, wurde es im 19. Jahrhundert fest verankert.
Heute ist die Unabhängigkeit in internationalen Instrumenten (UNO, CCBE) anerkannt und bleibt eine unverzichtbare Garantie. Sie stellt sicher, dass Anwälte ausschließlich nach Recht und Mandanteninteresse handeln, und bestätigt die Anwaltschaft als autonome Akteurin des Rechtsstaats. Unabhängigkeit bedeutet auch, dass der Anwalt frei ist, gegen jede Gegenpartei aufzutreten – gleichgültig wie einflussreich oder institutionell sie ist. Das Verteidigungsrecht wäre substanzlos, wenn Anwälte sich von Macht oder Ansehen abschrecken ließen. Gerade in dieser Freiheit zeigt sich die Stärke des Rechtsstaats: Alle Akteure, öffentlich wie privat, sind vor Gericht rechenschaftspflichtig.
Für den Mandanten bedeutet dies die Gewissheit einer freien und unparteiischen Verteidigung. Für den Rechtsstaat garantiert es das Gleichgewicht der Gewalten und stellt sicher, dass niemand über dem Recht steht.
Integrität — Artikel I.2.1.2
Der Anwalt ist verpflichtet, ehrlich und integer zu handeln. Was im Mittelalter vor allem ein Ideal war, wurde mit dem Ausbau des Disziplinarrechts im 19. Jahrhundert zu einer durchsetzbaren Norm.
Heute prägt Integrität alle Bereiche der Praxis: von Honorarvereinbarungen über den Umgang mit Fremdgeldern bis hin zu kollegialer Zusammenarbeit und öffentlicher Kommunikation. Der Kassationshof hat bestätigt, dass ein Mangel an Transparenz zur Haftung führen kann. Integrität stärkt nicht nur die Legitimität der Anwaltschaft, sondern auch die der Rechtspflege insgesamt.
Für den Mandanten bedeutet dies Verlässlichkeit und Korrektheit in jeder Phase der Zusammenarbeit. Für den Rechtsstaat stellt Integrität sicher, dass die Justiz von einem glaubwürdigen Berufsstand getragen wird.
Parteitreue — Artikel I.2.1.4
Der Anwalt hat die Interessen seines Mandanten ausschließlich zu vertreten. Interessenkonflikte sind untersagt, außer in Ausnahmefällen mit ausdrücklicher und informierter Zustimmung aller Beteiligten. Dieses Prinzip, schon in der römischen Rechtstradition bekannt (nemo potest esse simul actor et defensor), ist heute fest in der flämischen Codex wie auch in den europäischen Standesregeln (CCBE) verankert.
Parteitreue bedeutet, dass der Anwalt das Mandanteninteresse kompromisslos verteidigt – auch wenn dies bedeutet, das Handeln oder die Entscheidungen mächtiger Gegenparteien in Frage zu stellen. Diese Pflicht bestätigt und stärkt das Funktionieren des Rechtsstaats: Niemand steht über dem Recht, und der Zugang zum Gericht gilt uneingeschränkt für alle Bürger.
Für den Mandanten bedeutet dies, dass seine Interessen stets im Vordergrund stehen, ohne geteilte Loyalitäten. Für den Rechtsstaat sichert es, dass Recht nicht bloß formell bleibt, sondern durch effektive Verteidigung Wirklichkeit wird.
Kommunikation und Transparenz — Artikel I.2.1.5
Der Anwalt muss seinen Mandanten klar und rechtzeitig informieren – sowohl über den Fortgang des Verfahrens als auch über die finanziellen Aspekte seiner Tätigkeit.
Was lange Zeit eine Schwachstelle war, ist heute eine verbindliche Norm, gestärkt durch das Wirtschaftsrecht und bestätigt vom Kassationshof. Transparenz korrigiert die Asymmetrie zwischen Jurist und Rechtssuchendem und ermöglicht es dem Mandanten, fundierte Entscheidungen zu treffen. Eine schriftliche Vereinbarung spielt dabei eine zentrale Rolle: Sie macht Absprachen greifbar und beugt späteren Unklarheiten vor.
Für den Mandanten bedeutet dies Orientierung und die Möglichkeit, auf Grundlage vollständiger Information zu handeln. Für den Rechtsstaat gewährleistet es, dass Bürger bewusst an ihrem eigenen Verfahren teilnehmen, wodurch die Legitimität der Justiz gestärkt wird.
Fachkompetenz und Beistand — Artikel I.2.1.6
Der Anwalt ist verpflichtet, sein Wissen kontinuierlich zu aktualisieren und in jeder Phase des Mandats qualitativ hochwertigen Beistand zu leisten.
Dieses Prinzip steht in einer langen Tradition: von den römischen juris consulti über die mittelalterlichen Universitäten bis hin zur modernen Organisation der Anwaltschaft. Heute bedeutet Fachkompetenz mehr als Gesetzeskenntnis: Sie umfasst auch aktuelles Wissen über internationale Standards und Compliance-Pflichten. So wird sichergestellt, dass Rechtsbeistand nicht nur formell, sondern auch inhaltlich wirksam ist.
Für den Mandanten bedeutet dies Zugang zu aktueller und verlässlicher Rechtsberatung. Für den Rechtsstaat garantiert es, dass Rechtsanwendung nicht nur theoretisch, sondern praktisch wirksam bleibt.
Die Rolle der Anwaltsvereinbarung
Die Vereinbarung zwischen Anwalt und Mandant nimmt in ihrer Beziehung einen besonderen Platz ein. Sie ist kein bloßes Formaldokument, sondern ein Instrument, das Vertrauen und Klarheit verankert. Absprachen über Kosten, Honorare und Art der Dienstleistung können vor Beginn des Mandats festgelegt oder im Laufe des Verfahrens präzisiert werden. In jedem Fall schafft die Vereinbarung einen Rahmen von Transparenz und Rechtssicherheit.
Diese Vereinbarung bindet beide Parteien. Für den Mandanten ist sie eine klare Garantie dessen, was inhaltlich und finanziell erwartet werden darf. Für den Anwalt bestätigt sie die Pflicht, die getroffenen Absprachen loyal und integer umzusetzen. Für den Rechtsstaat bedeutet sie die institutionalisierte Verankerung von Gegenseitigkeit und Transparenz: Sie gibt Vertrauen, Gleichgewicht und Rechtssicherheit konkrete Gestalt.

Peeters Law
Jos Smolderenstraat 65, 2000 Antwerpen, Antwerp, Belgium