New Office, Reflecting Accessibility, Sustainability, and Thoughtful Practice
New Office, Reflecting Accessibility, Sustainability, and Thoughtful Practice
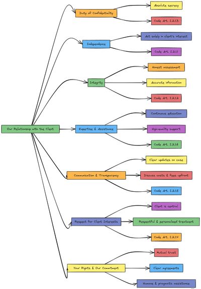
The Code of Conduct for Lawyers, as adopted by the Flemish Bar Association (OVB), forms the foundation of the profession. It gives structure to the relationship between lawyer and client and anchors it in trust, honesty, and care. The rules set out in this Code are not merely professional prescriptions: they carry a double significance. For the client, they are a safeguard of protection and reliability in the individual relationship. For the rule of law, they are structural conditions that ensure the legal profession can function as a free and credible pillar of justice.
Confidentiality — Article I.2.1.3
All information entrusted to a lawyer in the exercise of the profession is subject to a strict duty of confidentiality. The Court of Cassation regards this duty as a rule of public order, while the European Court of Human Rights has described it as an essential element of the right to a fair trial. Without confidentiality, a client cannot speak freely to his or her counsel.
Where the fides advocati in Roman times was only a moral expectation, the French Revolution turned confidentiality into a legal guarantee. Today the principle remains absolute at its core: communications related to defence are always protected. At the same time, anti-money laundering and counter-terrorism legislation imposes reporting duties in non-procedural contexts. The ECtHR confirmed in Michaud v. France (2012) that such obligations are compatible with Article 6 ECHR, provided that the essence of professional secrecy remains untouched.
For the client, confidentiality creates a space where everything can be discussed freely. For the rule of law, it guarantees that access to justice can truly function, since defence without confidentiality would be impossible.
Independence — Article I.2.1.1
Lawyers practise their profession in full independence. They may not be influenced by external pressure or personal interest. While this principle was fragile in the Middle Ages due to systems of patronage, it was firmly entrenched in the nineteenth century.
Today, independence is recognised in international instruments (UN, CCBE) and remains an essential guarantee. It ensures that lawyers act solely in accordance with the law and the interests of their clients, and it confirms the profession as an autonomous actor supporting the rule of law. Independence also means that the lawyer is free to act against any opposing party, however powerful or institutional. The right of defence would lose its substance if lawyers could be deterred by power or prestige. It is precisely in this freedom that the strength of the rule of law is expressed: all actors, public and private, are accountable before the courts.
For the client, this means the certainty of a free and impartial defence. For the rule of law, it guarantees the balance of powers and ensures that no one is above the law.
Integrity — Article I.2.1.2
Lawyers are bound to act with honesty and integrity. What was once primarily a moral ideal became, from the nineteenth century onwards with the rise of disciplinary law, a binding norm.
Today, integrity permeates all aspects of practice: from fee agreements to the handling of third-party funds, from collegial relations to public communication. The Court of Cassation has confirmed that lack of transparency may give rise to liability. Integrity strengthens not only the legitimacy of the legal profession, but also that of the judiciary as a whole.
For the client, it means being able to rely on fairness and correctness at every step of the relationship. For the rule of law, it ensures that justice is carried by a professional body that is trustworthy and credible.
Loyalty — Article I.2.1.4
Lawyers must exclusively defend the interests of their clients. Conflicts of interest are prohibited, except in exceptional circumstances with the informed consent of all parties. This principle, already present in Roman law (nemo potest esse simul actor et defensor), is now firmly enshrined in the Flemish Bar’s Code and in the European rules of the CCBE.
Loyalty means that the lawyer defends the client’s interests without compromise, even when this entails challenging the acts or decisions of powerful parties. This duty confirms and reinforces the functioning of the rule of law: no one is above the law, and access to the courts applies equally to every citizen.
For the client, it guarantees that his or her interests are always paramount, without divided loyalties. For the rule of law, it ensures that justice is not merely formal but becomes real through effective defence.
Communication and transparency — Article I.2.1.5
Lawyers must inform their clients clearly and in due time, both about the progress of the case and about the financial aspects of their services.
What was once a weakness has today become a binding norm, reinforced by the Code of Economic Law and confirmed by the Court of Cassation. Transparency corrects the asymmetry between lawyer and layperson and allows the client to make informed decisions. A signed agreement plays a central role: it makes commitments tangible and prevents later uncertainty.
For the client, this provides guidance and the ability to act on an informed basis. For the rule of law, it ensures that citizens consciously participate in their own legal process, thereby strengthening the legitimacy of justice.
Competence and assistance — Article I.2.1.6
Lawyers are obliged to maintain their knowledge continuously and to provide high-quality assistance at every stage of a case.
This principle has deep roots: from the Roman juris consulti to the medieval universities and the modern organisation of the bar. Today, competence means more than knowledge of codes: it also includes awareness of international standards and compliance obligations. It ensures that legal assistance is not merely formal, but substantively effective.
For the client, this means access to current and reliable legal support. For the rule of law, it ensures that the application of law is not only theoretical, but also practically effective.
The role of the lawyer–client agreement
The lawyer–client agreement holds a special place in the relationship between lawyer and client. It is not a mere formality, but an instrument that anchors trust and clarity. Agreements on fees, costs, and the modalities of service may be established before the case begins or specified in the course of proceedings. In all cases, the agreement creates a framework of transparency and legal certainty.
This agreement binds both parties. For the client, it provides a clear guarantee of what can be expected, both substantively and financially. For the lawyer, it confirms the duty to perform the commitments faithfully and with integrity. For the rule of law, it institutionalises reciprocity and transparency: the agreement gives concrete form to trust, balance, and legal certainty.

Peeters Law
Jos Smolderenstraat 65, 2000 Antwerpen, Antwerp, Belgium