New Office, Reflecting Accessibility, Sustainability, and Thoughtful Practice
New Office, Reflecting Accessibility, Sustainability, and Thoughtful Practice
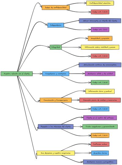
El Código deontológico de la abogacía, adoptado por la Orden de los Colegios de Abogados Flamencos (OVB), constituye el fundamento de la profesión. Da forma a la relación entre abogado y cliente y la ancla en la confianza, la honestidad y el rigor. Las normas contenidas en este Código no son meras prescripciones profesionales: poseen un doble significado. Para el cliente, representan la garantía de protección y fiabilidad en la relación individual. Para el Estado de derecho, son condiciones estructurales que aseguran que la abogacía pueda funcionar como un pilar libre y creíble de la justicia.
Secreto profesional — Artículo I.2.1.3
Todo lo que el abogado conoce en el ejercicio de su profesión está sujeto a una estricta obligación de secreto. El Tribunal de Casación lo considera una norma de orden público, mientras que el Tribunal Europeo de Derechos Humanos lo ha calificado como un elemento esencial del derecho a un proceso equitativo. Sin confidencialidad, el cliente no podría dirigirse libremente a su abogado.
Donde la fides advocati en Roma era sólo una expectativa moral, la Revolución francesa convirtió la confidencialidad en una garantía jurídica. Hoy este principio sigue siendo absoluto en su núcleo: las comunicaciones relacionadas con la defensa están siempre protegidas. Al mismo tiempo, la legislación sobre blanqueo de capitales y financiación del terrorismo impone obligaciones de información en contextos extraprocesales. El TEDH confirmó en Michaud c. Francia (2012) que tales obligaciones son compatibles con el artículo 6 CEDH, siempre que la esencia del secreto profesional permanezca intacta.
Para el cliente, el secreto crea un espacio donde todo puede expresarse libremente. Para el Estado de derecho, garantiza que el acceso a la justicia pueda funcionar realmente, ya que la defensa sin confidencialidad sería imposible.
Independencia — Artículo I.2.1.1
El abogado ejerce su profesión en plena independencia. No puede dejarse influir por presiones externas ni por intereses personales. Si en la Edad Media este principio se veía debilitado por sistemas de patrocinio, en el siglo XIX quedó firmemente consagrado.
Hoy la independencia está reconocida en instrumentos internacionales (ONU, CCBE) y sigue siendo una garantía esencial. Asegura que los abogados actúen únicamente conforme al derecho y al interés de sus clientes, y confirma a la profesión como actor autónomo al servicio del Estado de derecho. La independencia significa también que el abogado puede actuar libremente contra cualquier parte contraria, por influyente o institucional que sea. El derecho de defensa perdería su sentido si el abogado pudiera ser disuadido por el poder o el prestigio. Precisamente en esta libertad se expresa la fuerza del Estado de derecho: todos los actores, públicos y privados, son justiciables ante los tribunales.
Para el cliente, esto significa la certeza de una defensa libre e imparcial. Para el Estado de derecho, garantiza el equilibrio de poderes y asegura que nadie esté por encima de la ley.
Integridad — Artículo I.2.1.2
El abogado está obligado a actuar con honestidad e integridad. Lo que en su origen era sobre todo un ideal moral, se convirtió a partir del siglo XIX, con el desarrollo del derecho disciplinario, en una norma vinculante.
Hoy la integridad impregna todos los aspectos de la práctica: desde los acuerdos de honorarios hasta la gestión de fondos de terceros, desde las relaciones confraternales hasta la comunicación pública. El Tribunal de Casación ha confirmado que la falta de transparencia puede dar lugar a responsabilidad. La integridad refuerza no sólo la legitimidad de la abogacía, sino también la de la justicia en su conjunto.
Para el cliente, significa poder contar con rectitud y fiabilidad en cada paso de la relación. Para el Estado de derecho, asegura que la justicia se sustente en un cuerpo profesional digno de confianza.
Lealtad — Artículo I.2.1.4
El abogado debe defender exclusivamente los intereses de su cliente. Los conflictos de intereses están prohibidos, salvo en circunstancias excepcionales con el consentimiento informado de todas las partes. Este principio, ya presente en la tradición jurídica romana (nemo potest esse simul actor et defensor), está hoy firmemente consagrado en el Código flamenco y en las normas europeas del CCBE.
La lealtad significa que el abogado defiende sin compromiso los intereses de su cliente, incluso cuando ello implique cuestionar los actos o decisiones de partes poderosas. Este deber confirma y refuerza el funcionamiento del Estado de derecho: nadie está por encima de la ley y el acceso a los tribunales se aplica por igual a todos los ciudadanos.
Para el cliente, garantiza que sus intereses estén siempre en primer plano, sin lealtades divididas. Para el Estado de derecho, asegura que la justicia no sea sólo formal, sino que se haga real mediante una defensa efectiva.
Comunicación y transparencia — Artículo I.2.1.5
El abogado debe informar a su cliente de manera clara y oportuna, tanto sobre el progreso del asunto como sobre los aspectos financieros de su intervención.
Lo que fue durante mucho tiempo una debilidad es hoy una norma vinculante, reforzada por el Código de Derecho Económico y confirmada por el Tribunal de Casación. La transparencia corrige la asimetría entre jurista y justiciable y permite al cliente tomar decisiones con conocimiento de causa. Un acuerdo firmado desempeña aquí un papel central: hace tangibles los compromisos y evita incertidumbres posteriores.
Para el cliente, esto significa contar con referencias sólidas y la posibilidad de actuar de forma informada. Para el Estado de derecho, significa que los ciudadanos participan conscientemente en su propio proceso judicial, reforzando así la legitimidad de la justicia.
Competencia y asistencia — Artículo I.2.1.6
El abogado está obligado a mantener sus conocimientos permanentemente actualizados y a ofrecer una asistencia de calidad en todas las etapas del asunto.
Este principio se inscribe en una larga tradición: desde los juris consulti romanos hasta las universidades medievales y la organización moderna del colegio de abogados. Hoy, la competencia no se limita al conocimiento de los códigos: incluye también la comprensión de normas internacionales y obligaciones de cumplimiento. Garantiza que la asistencia jurídica no sea meramente formal, sino materialmente efectiva.
Para el cliente, significa acceso a un apoyo jurídico actualizado y fiable. Para el Estado de derecho, asegura que la aplicación del derecho no se quede en lo teórico, sino que se traduzca en una protección efectiva.
El papel del convenio abogado–cliente
El convenio entre abogado y cliente ocupa un lugar particular en su relación. No es un simple formalismo, sino un instrumento que ancla la confianza y la claridad. Los acuerdos sobre honorarios, costes y modalidades de servicio pueden fijarse antes de la apertura del asunto o precisarse en el curso del procedimiento. En todos los casos, el convenio crea un marco de transparencia y seguridad jurídica.
Este convenio vincula a ambas partes. Para el cliente, representa una garantía clara de lo que puede esperar, tanto en lo sustancial como en lo financiero. Para el abogado, confirma el deber de ejecutar fiel e íntegramente los compromisos asumidos. Para el Estado de derecho, institucionaliza la reciprocidad y la transparencia: el convenio da forma concreta a la confianza, el equilibrio y la seguridad jurídica.

Peeters Law
Jos Smolderenstraat 65, 2000 Antwerpen, Antwerp, Belgium