New Office, Reflecting Accessibility, Sustainability, and Thoughtful Practice
New Office, Reflecting Accessibility, Sustainability, and Thoughtful Practice

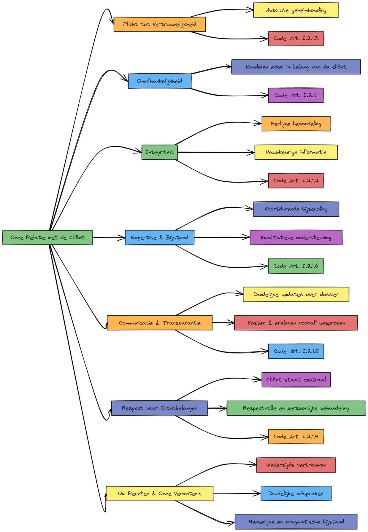
De deontologie vormt het fundament van de advocatuur. Zij geeft richting aan de relatie tussen advocaat en cliënt en verankert deze in vertrouwen, eerlijkheid en zorgvuldigheid. De regels die in de Codex Deontologie voor Advocaten zijn vastgelegd, zijn niet louter beroepsvoorschriften: zij hebben een dubbele betekenis. Voor de cliënt vormen zij de waarborg van bescherming en betrouwbaarheid in de individuele relatie. Voor de rechtsstaat zijn zij structurele voorwaarden die verzekeren dat de advocatuur als vrije en geloofwaardige pijler van justitie kan functioneren.
Geheimhouding — Artikel I.2.1.3
Alles wat de advocaat in de uitoefening van zijn beroep verneemt, valt onder een strikte geheimhoudingsplicht. Het Hof van Cassatie beschouwt dit beroepsgeheim als norm van openbare orde; het Europees Hof voor de Rechten van de Mens ziet het als een essentieel onderdeel van een eerlijk proces. Zonder vertrouwelijkheid kan een cliënt zich niet vrij tot zijn raadsman wenden.
Waar in de Romeinse tijd de fides advocati slechts een morele verwachting was, werd geheimhouding vanaf de Franse Revolutie een juridische waarborg. Vandaag blijft de kern absoluut: communicatie in het kader van verdediging is zonder uitzondering beschermd. Tegelijk bestaan er meldingsplichten in de context van antiwitwas en antiterrorisme. Het EHRM bevestigde in Michaud t. Frankrijk (2012) dat dergelijke verplichtingen verenigbaar zijn met artikel 6 EVRM, zolang de essentie van het beroepsgeheim onaangetast blijft.
Voor de cliënt creëert geheimhouding een ruimte waarin alles vrij kan worden besproken. Voor de rechtsstaat verzekert zij dat toegang tot justitie werkelijk kan functioneren, omdat verdediging zonder vertrouwelijkheid onmogelijk zou zijn.
Onafhankelijkheid — Artikel I.2.1.1
De advocaat oefent zijn beroep in volledige onafhankelijkheid uit. Hij mag zich niet laten beïnvloeden door externe druk of eigenbelang. Waar dit in de middeleeuwen vaak moeilijk was door patronage, werd onafhankelijkheid vanaf de 19e eeuw stevig juridisch verankerd.
Vandaag wordt onafhankelijkheid erkend in internationale beginselen (VN, CCBE) en blijft zij een noodzakelijke waarborg. Zij verzekert dat advocaten uitsluitend handelen in functie van het recht en het belang van hun cliënt, en dat de advocatuur als autonome actor de rechtsstaat ondersteunt. Onafhankelijkheid betekent ook dat de advocaat vrij is om op te treden tegenover elke wederpartij, hoe invloedrijk of institutioneel die ook moge zijn. Het recht op verdediging zou immers leeg zijn indien de advocaat zich door macht of aanzien zou laten weerhouden om een vordering in te stellen. Juist in die vrijheid komt de kracht van de rechtsstaat tot uitdrukking: alle actoren, publiek en privaat, zijn toetsbaar voor de rechter.
Voor de cliënt betekent dit de zekerheid van een vrije en onbevooroordeelde verdediging. Voor de rechtsstaat garandeert het dat de macht in evenwicht wordt gehouden en dat niemand boven het recht staat.
Integriteit — Artikel I.2.1.2
De advocaat is verplicht tot eerlijkheid en integriteit. Wat in de middeleeuwen vooral een ideaal was, werd met de uitbouw van tuchtrecht in de 19e eeuw een afdwingbare norm.
Vandaag geldt integriteit in uiteenlopende domeinen: van ereloonafspraken tot de omgang met derdengelden en confraternele samenwerking. Het Hof van Cassatie bevestigde dat schending van transparantieverplichtingen aanleiding kan geven tot aansprakelijkheid. Het doel is duidelijk: geloofwaardigheid bewaren. Integriteit versterkt niet alleen de legitimiteit van de advocatuur, maar ook die van de rechtspleging als geheel.
Voor de cliënt betekent dit dat hij kan rekenen op correctheid en eerlijkheid in elke stap van de samenwerking. Voor de rechtsstaat verzekert integriteit dat de rechtspraak gedragen wordt door een geloofwaardige beroepsgroep, die vertrouwen verdient.
Partijdigheid — Artikel I.2.1.4
De advocaat moet de belangen van de cliënt exclusief behartigen. Belangenconflicten zijn verboden, behalve in uitzonderlijke gevallen met geïnformeerde toestemming. Dit principe, al bekend in de Romeinse rechtstraditie (nemo potest esse simul actor et defensor), is vandaag absoluut verankerd in de Codex en de Europese gedragsregels (CCBE).
Partijdigheid houdt in dat de advocaat het belang van de cliënt zonder compromis verdedigt, ook wanneer dit ertoe leidt dat handelingen of beslissingen van sterke tegenpartijen ter discussie worden gesteld. Deze plicht bevestigt en versterkt de werking van de rechtsstaat: niemand staat boven het recht en de toegang tot de rechter geldt onverkort voor iedere burger.
Voor de cliënt betekent dit dat zijn belangen altijd vooropstaan, zonder verdeelde loyaliteiten. Voor de rechtsstaat verzekert dit dat het recht niet louter formeel is, maar daadwerkelijk functioneert door effectieve verdediging.
Communicatie en transparantie — Artikel I.2.1.5
De advocaat moet zijn cliënt duidelijk en tijdig informeren, zowel over de voortgang van het dossier als over de financiële aspecten van de dienstverlening.
Historisch was dit vaak een zwakke plek, maar vandaag is het een afdwingbare norm, versterkt door het Wetboek van Economisch Recht en bevestigd door Cassatie. Transparantie corrigeert de asymmetrie tussen jurist en cliënt en garandeert dat de rechtzoekende keuzes kan maken op basis van volledige informatie. Een ondertekende overeenkomst speelt hierin een centrale rol: zij maakt afspraken tastbaar en voorkomt dat er achteraf onduidelijkheid ontstaat.
Voor de cliënt betekent dit houvast en de mogelijkheid om met kennis van zaken beslissingen te nemen. Voor de rechtsstaat betekent het dat burgers bewust deelnemen aan hun eigen proces, waardoor de legitimiteit van justitie wordt versterkt.
Deskundigheid en bijstand — Artikel I.2.1.6
De advocaat is verplicht zijn kennis voortdurend te actualiseren en kwalitatieve bijstand te bieden in elke fase van het dossier.
Dit principe sluit aan bij een lange traditie van juridische opleiding: van de Romeinse juris consulti tot de middeleeuwse universiteiten en de modern georganiseerde balie. Vandaag betekent deskundigheid meer dan kennis van het wetboek: ook actuele inzichten in internationale en compliance-regels behoren ertoe. Zo wordt gewaarborgd dat juridische bijstand niet louter formeel, maar inhoudelijk effectief is.
Voor de cliënt betekent dit toegang tot actuele en kwaliteitsvolle juridische bijstand. Voor de rechtsstaat betekent het dat rechtstoepassing niet enkel theoretisch, maar ook praktisch doeltreffend is.
De rol van de advocatenovereenkomst
De advocatenovereenkomst neemt een bijzondere plaats in binnen de relatie tussen advocaat en cliënt. Zij is geen louter formeel document, maar een instrument dat vertrouwen en duidelijkheid verankert. Afspraken over kosten, ereloon en de wijze van dienstverlening kunnen voorafgaand aan de behandeling van het dossier worden vastgelegd, maar ook in de loop van de procedure nader worden bepaald of bevestigd. In beide gevallen schept de overeenkomst een kader van transparantie en rechtszekerheid.
Deze overeenkomst bindt beide partijen. Voor de cliënt betekent zij een duidelijke garantie van wat kan worden verwacht, zowel inhoudelijk als financieel. Voor de advocaat bevestigt zij de plicht om de gemaakte afspraken loyaal en integer uit te voeren. Voor de rechtsstaat betekent zij dat wederkerigheid en transparantie institutioneel worden vastgelegd: de overeenkomst geeft concreet gestalte aan vertrouwen, evenwicht en rechtszekerheid.
Peeters Law
Jos Smolderenstraat 65, 2000 Antwerpen, Antwerp, Belgium