New Office, Reflecting Accessibility, Sustainability, and Thoughtful Practice
New Office, Reflecting Accessibility, Sustainability, and Thoughtful Practice

Contract law in Europe has long been a field of tensions and accommodations. Its history begins with the ius commune, where Roman law’s pacta sunt servanda merged with canon law’s emphasis on fairness and morality.¹ The nineteenth-century codifications—from the French Code civil of 1804 to the German Bürgerliches Gesetzbuch of 1900—enshrined freedom of contract as a cornerstone of private law, but simultaneously embedded mechanisms of discipline: good faith, public order, morality, and proportionality.² The common law, ostensibly more liberal, elevated freedom of contract during the classical period of the nineteenth century, yet even there equity and doctrines such as undue influence or penalties qualified absolute autonomy.³
In the twenty-first century, contract law is confronted by three structural forces. First, European integration: the acquis communautaire harmonises consumer protection, regulates jurisdiction and applicable law, and empowers the Court of Justice of the European Union (CJEU) to shape private law indirectly.⁴ Second, globalisation: the CISG, UNIDROIT Principles, and arbitral practice provide transnational standards that increasingly influence domestic courts.⁵ Third, digitalisation: platform contracts, algorithmic decision-making, and blockchain challenge traditional concepts of consent and fairness.⁶
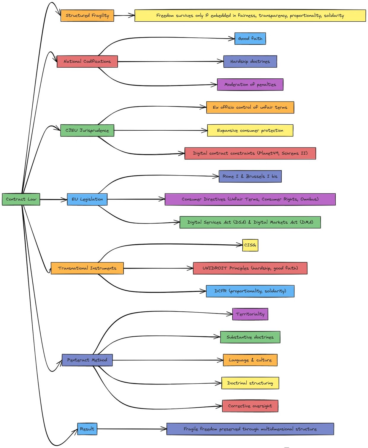
Against this backdrop, contract law no longer oscillates between autonomy and protection as binary opposites. Rather, it operates as what may be called structured fragility: autonomy survives only when embedded in systems of fairness, transparency, and proportionality. At Peeters Law, this reality is captured by the Penteract method, a multidimensional framework that situates contract law within five interlocking dimensions: territoriality, substantive doctrines, language and culture, doctrinal structuring, and corrective oversight.
Civilian systems articulate the binding force of contracts but temper it with fairness. The French Code civil declares that legally formed agreements bind the parties (Art 1103), yet obliges them to act in good faith throughout negotiation, formation, and performance (Art 1104).⁷ Since the 2016 reform, Article 1195 codifies imprévision, allowing judicial adaptation where unforeseen circumstances make performance excessively onerous.⁸ Belgium’s 2023 reform in Book 5 codifies hardship (Art 5.74), proportionality, and abuse of rights, aligning Belgian law with modern European trends.⁹ Germany requires performance in good faith (§ 242 BGB), interprets contracts through that lens (§ 157), and polices unfair standard terms (§§ 305–310).¹⁰ Moreover, § 313 BGB allows courts to adapt or terminate contracts where the basis of the transaction (Geschäftsgrundlage) has been fundamentally disturbed.¹¹ Spain enshrines freedom (Art 1255 CC) but subjects it to law, morals, and public order, and permits judicial moderation of excessive penalty clauses (Art 1154).¹² The Netherlands grounds obligations in reasonableness and fairness (Art 6:248 BW) and empowers courts to rebalance contracts where unforeseen circumstances arise (Art 6:258 BW).¹³
In the common law, autonomy is formally privileged, yet fairness permeates practice. In Hadley v Baxendale, the rule of remoteness confined damages to losses foreseeable at the time of contracting, thereby disciplining liability.¹⁴ In Central London Property Trust v High Trees House, promissory estoppel prevented a landlord from enforcing strict rights inconsistently with reliance.¹⁵ In Lloyds Bank v Bundy, Lord Denning recognised inequality of bargaining power as undermining consent.¹⁶ Modern penalty doctrine, articulated in Cavendish v Makdessi and ParkingEye v Beavis, reframed the test: a clause is unenforceable only if it imposes a detriment disproportionate to any legitimate interest of the promisee.¹⁷ Contractual interpretation too shifted from textual literalism to contextualism in Investors Compensation Scheme v West Bromwich.¹⁸
Transnational frameworks echo these corrective tendencies. The CISG requires interpretation in light of good faith (Art 7).¹⁹ The UNIDROIT Principles of International Commercial Contracts codify doctrines of hardship (Arts 6.2.2–6.2.3) and abuse of rights.²⁰ The Draft Common Frame of Reference (DCFR) articulates proportionality, transparency, and solidarity as guiding norms across European private law.²¹ These instruments are increasingly relied upon in arbitration and comparative scholarship, even if not binding.
Observation. The nature of obligation across traditions is not autonomy versus fairness, but autonomy sustained by fairness. This dialectical structure reflects the fragility of freedom in contract.
The EU has profoundly shaped the territorial scope of contract law. The Rome I Regulation secures party autonomy in choice of law (Art 3), but limits it to protect consumers (Art 6) and employees (Art 8).²² In the absence of choice, applicable law is determined by habitual residence of the characteristic performer (Art 4).²³ Brussels I bis secures jurisdictional certainty, privileging forum choice (Art 25), while granting consumers and employees protective fora (Arts 17–19).²⁴
The CJEU has played a central role in interpreting these frameworks. In Pammer and Alpenhof, it set criteria for determining when online activity is “directed” to another Member State, a key question for consumer jurisdiction.²⁵ In Emrek, it clarified that no causal link is required between the directed activity and the consumer’s decision to contract.²⁶ In Nikiforidis, the Court nuanced the limits of overriding mandatory provisions in Rome I.²⁷ In Da Silva Martins, it clarified that consumer protection under Brussels I bis applies even where the professional is not domiciled in the EU.²⁸ These cases reveal the Court’s expansive vision of consumer protection and the territorial reach of EU private international law.
Beyond Europe, the CISG governs sales contracts in over 90 states, including Belgium and Spain, though commercial actors often exclude it.²⁹ The Hague Principles on Choice of Law in International Commercial Contracts (2015) reinforce party autonomy on a global scale.³⁰ Arbitration, under the New York Convention (1958) and UNCITRAL Model Law, ensures enforceability of arbitral awards.³¹ Yet universality remains aspirational: overriding mandatory rules, public policy, and fragmented enforcement regimes continue to anchor contract law in territory.
Tension. Contract law oscillates between universality and territoriality: party autonomy expands, but protection and enforcement remain rooted in national orders.
Contracts are cultural artefacts as much as legal instruments. Belgium exemplifies the difficulties of multilingual law: Dutch waarborg and French garantie appear synonymous, yet doctrinal nuance diverges.³² Spain distinguishes adhesion contracts (contratos de adhesión) from negotiated contracts, subjecting the former to substantive fairness control.³³ Anglo-American drafting culture prizes exhaustive boilerplate, treating redundancy as legal certainty.³⁴
Interpretive traditions reflect these cultural differences. Germany (§ 157 BGB) requires interpretation according to good faith. France privileges the commune intention of the parties. The Netherlands applies the Haviltex test, asking what reasonable parties would have understood.³⁵ The English common law, while traditionally textualist, has since ICS embraced contextual interpretation, and more recently rebalanced in Arnold v Britton and Wood v Capita.³⁶ Arbitration blends these traditions, frequently resorting to UNIDROIT and the DCFR for guidance.³⁷
Lesson. Language is not an accessory to contract law but constitutive of obligation. Hermeneutics, culture, and translation shape enforceability and fairness.
Remedies illustrate the tension between pacta sunt servanda and fairness. Civil law systems generally adhere to the primacy of specific performance but also provide mechanisms to temper rigid enforcement. The French Code civil, since its 2016 reform, explicitly authorises judicial moderation of excessive penalty clauses (Art 1231-5).¹ Germany, under § 343 BGB, allows reduction of an excessive contractual penalty, reflecting the broader principle of proportionality in civil law.² The Netherlands confers upon judges the power to reduce penalties under Article 6:94 BW, while Spain permits moderation of excessive clauses under Article 1154 CC.³ Belgium’s 2023 Civil Code follows this European trend by empowering judges to rebalance excessive penalty clauses in Book 5.⁴
In the common law, the traditional hostility to penalties produced a strict binary: a clause was either a genuine pre-estimate of loss (and enforceable) or a penalty (and void).⁵ However, the UK Supreme Court in Cavendish v Makdessi and ParkingEye v Beavis recast the test. The focus is no longer on whether a clause is penal, but whether it protects a legitimate interest of the promisee, proportionate to that interest.⁶ This reframing demonstrates that even common law autonomy is circumscribed by fairness, though expressed in pragmatic terms.
The question of hardship deepens this corrective orientation. For centuries, classical contract law resisted doctrines permitting judicial adaptation.⁷ But comparative reform has reshaped the landscape. The French Code civil introduced Article 1195 in 2016, allowing renegotiation or judicial intervention where unforeseen circumstances render performance excessively onerous.⁸ The Belgian Civil Code (Book 5, Art 5.74) codifies hardship, allowing judicial rebalancing.⁹ German law recognises Störung der Geschäftsgrundlage (§ 313 BGB), empowering judges to adapt contracts if fundamental circumstances change.¹⁰ Dutch law similarly recognises unforeseen circumstances in Article 6:258 BW.¹¹
At the transnational level, the UNIDROIT Principles codify hardship (Arts 6.2.2–6.2.3), requiring renegotiation in good faith and authorising judicial adaptation or termination.¹² The DCFR likewise enshrines proportionality as a general principle.¹³ Even the CISG, though silent on hardship, has been interpreted by some courts in light of good faith to accommodate adaptation.¹⁴
Lesson. Remedies and hardship demonstrate that autonomy is real only when embedded in corrective justice: contracts bind, but within limits of fairness.
B2B contracting is often portrayed as the domain of unbridled autonomy. Professionals are presumed to possess equal bargaining power, sophistication, and access to legal advice. Yet this assumption is increasingly challenged. SMEs negotiating with multinationals frequently encounter asymmetry: take-it-or-leave-it standard terms, delayed payment practices, or dependency on a single dominant contractor.
The Late Payment Directive (2011/7/EU) exemplifies the EU’s willingness to intervene. It imposes statutory interest on late payments in commercial transactions, aiming to alleviate structural liquidity problems for SMEs.¹⁵
Belgium has gone further: its 2019 reform of the Code of Economic Law prohibits unfair terms in B2B contracts and recognises the concept of abuse of economic dependence (Book IV).¹⁶ France has long prohibited abuse of economic dependence in its Code de commerce (Art L420-2), treating it as an antitrust infringement.¹⁷ Spain has pursued a dual strategy: contract law doctrines (good faith, imbalance) and competition law sanctions under the Ley de Defensa de la Competencia.¹⁸
In cross-border commerce, arbitration remains the dominant dispute resolution mechanism. The ICC Rules of Arbitration (2021) encourage efficiency through consolidation and expedited procedure.¹⁹ The New York Convention (1958), ratified by over 170 states, ensures enforceability of arbitral awards.²⁰ But even in arbitration, fairness principles seep in. Tribunals increasingly apply the UNIDROIT Principles or the DCFR to police imbalance, especially in long-term supply contracts, franchise agreements, and investment arbitration.²¹
Lesson. B2B contracting is no longer a bastion of unqualified autonomy. The recognition of regulated autonomy reflects an evolving concern with economic dependence and structural fairness.
Consumers represent the archetypal weaker party. The Unfair Terms Directive (93/13/EEC) introduced a substantive test of fairness for non-negotiated clauses.²² The Consumer Rights Directive (2011/83/EU) standardises information duties and withdrawal rights across the Union.²³ The Omnibus Directive (2019/2161/EU) modernises consumer law by imposing obligations on online marketplaces and personalised pricing.²⁴
The CJEU has transformed these texts into living principles. In Océano Grupo and Banco Español de Crédito, it imposed a duty on national courts to assess unfairness ex officio.²⁵ In Kásler, it required that foreign currency loan clauses be transparent, not merely linguistically clear but also economically comprehensible.²⁶ In Gutiérrez Naranjo, it ruled that restitution for unfair terms must be full and not limited in time.²⁷ In Abanca, it reaffirmed strict scrutiny of accelerated repayment clauses.²⁸ In Dziubak, it held that national courts may not replace an unfair term with a general provision unless necessary to preserve the contract.²⁹ These cases illustrate the CJEU’s expansive vision of consumer protection, often criticised as judicial activism but widely accepted as necessary to secure substantive fairness.
Member States have absorbed these principles into national law. Belgium codified them in Book VI of the Code of Economic Law. Spain integrated them into its Texto Refundido de la Ley General para la Defensa de los Consumidores y Usuarios (TRLGDCU). France, since its 2016 reform, invalidates clauses creating significant imbalance (Art 1171 CC). The UK’s Consumer Rights Act 2015 and Ireland’s Consumer Rights Act 2022 serve similar purposes post-Brexit, albeit without direct effect of EU law.
Travel contracts epitomise overlapping protective regimes. Passengers benefit from multiple EU instruments:
The CJEU has reinforced these rights. In Kuoni (C-578/19), it held that organisers are liable for improper performance, including acts of third-party service providers, with limited scope for exoneration.³³ In Costa Crociere (C-629/24), Advocate General Norkus (4 September 2025) opined that overlapping liability regimes may apply concurrently: transport-related injuries under Athens/Reg 392, other failures under Package Travel.³⁴ This opinion, though not yet confirmed by the Court, highlights the policy preference for maximum passenger protection.
Lesson. Travellers exemplify sector-specific consumer vulnerability, warranting layered regimes and judicially reinforced protection.
The digital economy has destabilised classical contract doctrines. Traditional models of offer and acceptance, negotiation and consensus, sit uneasily with click-wrap, browse-wrap, or algorithmically generated agreements. Scholars note that the logic of automation risks undermining genuine consent.¹
The CJEU has been central in policing consent. In Planet49 (C-673/17), the Court held that pre-ticked boxes for cookies could not constitute valid consent under the e-Privacy Directive and the GDPR.² Consent must be active, informed, and specific. This logic has influenced consumer law: transparency cannot be reduced to formal disclosure but requires intelligibility.³
Data protection law reinforces this corrective framework. In Schrems II (C-311/18), the CJEU invalidated the EU–US Privacy Shield, holding that fundamental rights trumped contractual instruments, while preserving the possibility of standard contractual clauses subject to safeguards.⁴ The case underscores how constitutional values constrain private contracts, particularly in the digital realm.
The legislative framework is equally ambitious. The Digital Services Act (2022/2065/EU) imposes due diligence obligations on online platforms, including transparency in recommender systems and notice-and-action procedures.⁵ The Digital Markets Act (2022/1925/EU) disciplines “gatekeepers,” banning self-preferencing and tying practices.⁶ The Platform to Business Regulation (2019/1150/EU) imposes transparency obligations in ranking and search functions.⁷ Together, these measures embed fairness infrastructurally, not merely through ex post litigation.
Algorithmic contracting raises further challenges. Smart contracts on blockchain may execute automatically, yet lack mechanisms for judicial moderation. Scholars such as Sartor warn that automation risks collapsing the space for renegotiation and equity.⁸ The GDPR (Art 22) protects individuals from fully automated decision-making with significant effects, thereby re-introducing the human element. Consumer law likewise demands clarity: contracts must be comprehensible not only to experts but to ordinary consumers.⁹
Lesson. Digitalisation transforms fairness from a reactive doctrine into a proactive design principle: contract autonomy survives only when disciplined by transparency, intelligibility, and human oversight.
To navigate these complexities, Peeters Law employs the Penteract method—a multidimensional analytical framework for contract law. Inspired by comparative law, EU private law, and critical jurisprudence, it situates every contractual question within five interdependent dimensions:
The method reflects what Fons Heyvaert termed de dissectiemethode: unpacking normative structures through multidimensional lenses.¹⁰ It ensures that contracts are not only technically enforceable but socially meaningful. In practice, this translates into:
Thus the Penteract is not merely metaphor but methodology: a lens through which contract law’s fragility becomes navigable.
Contract law is neither an unbounded freedom nor a paternalistic regime of protection. It is autonomy as structured fragility: freedom preserved only by embedding it within fairness, transparency, proportionality, and solidarity.
This structure emerges across levels. National codifications affirm binding force but temper it with doctrines of good faith and hardship. The CJEU insists on ex officio control of unfair terms, expansive consumer protection, and constitutional constraints in digital contracts. EU legislation—from Rome I and Brussels I bis to the DSA and DMA—provides harmonised frameworks that discipline autonomy. Transnational instruments—the CISG, UNIDROIT Principles, DCFR—fill gaps and provide coherence.
The Penteract method offers a systematic way of understanding and practising contract law in this multilayered world. By situating every contract within territorial, doctrinal, linguistic, and corrective dimensions, it reveals how fragile freedom can be preserved. In a global economy marked by asymmetry, digitalisation, and cross-border complexity, this methodological insight is indispensable.
A full version with complete footnotes and references is available on request from Peeters Law.
Heeft u vragen of wilt u meer informatie? Ons team staat voor u klaar.
Peeters Law
Jos Smolderenstraat 65, 2000 Antwerpen, Antwerp, Belgium